
服务热线

来源:逻辑神经科学
责编|王思珍
环境压力(Environmental stress)与社会压力(Social stress)是社会性动物在生物进化中面临的关键挑战,二者均与焦虑障碍(Anxiety disorder)密切相关。个体对焦虑源的反应差异体现了特质焦虑(Trait anxiety)的倾向性,而状态焦虑(State anxiety)作为暂时性应激反应,其反复或严重化可能引发病理状态[1]。人类依赖社交认知功能调节压力,其中观察性学习(Observational learning)作为社交认知的重要组成部分,可通过观察他人行为适应社会压力[2],但特质焦虑如何影响这一过程一直未知。
中脑多巴胺系统在适应性情绪调节中起着关键作用,该系统主要起源于腹侧被盖区(Ventral tegmental area,VTA)的多巴胺能(dopaminergic, DA)神经元,并投射至包括前额叶皮层和边缘系统在内的多个脑区,参与奖赏处理、动机、焦虑和抑郁等过程[3]。特质焦虑还与VTA神经元活动[4]和前扣带皮层(anterior cingulate cortex, ACC)区域的改变有关[5]。这表明特质焦虑与观察性学习之间可能存在联系。
活体脑化学物质实时分析技术在研究VTA-ACC多巴胺能环路中的应用
活体脑化学物质实时分析系统作为一种先进的科研工具,能够实时监测脑内多种神经化学物质的动态变化,为研究VTA-ACC多巴胺能神经环路的神经化学机制提供了强大的技术支持。通过实时监测多巴胺、抗坏血酸等神经化学物质的变化,研究人员可以更深入地理解特质焦虑与社交回避行为的神经化学基础,为未来开发针对焦虑障碍的干预策略提供重要的理论依据。
脑化学物质实时分析系统的高时空分辨率和实时监测能力,使其能够与其他研究手段(如光遗传学,电生理记录,行为学实验如高架平台暴露、旷场实验等)相结合,实时监测小鼠在不同行为状态下的脑内化学物质变化,这不仅为全面解析脑功能提供了多维度数据,还为进一步精准捕捉不同脑区、不同认知任务或情绪状态下化学物质的实时细微变化,为研究特质焦虑和社交回避行为的神经化学机制提供了强有力的支持。
通过实时监测,研究人员可以更准确地评估行为干预(如光遗传学抑制或激活神经环路)对脑内化学物质的影响,从而更好地理解行为与神经化学之间的关系,为理解大脑复杂的功能活动提供了全新的、动态的视角,使研究人员能够更深入地探究大脑功能活动的化学基础。
武汉科技大学田波团队和华中科技大学张培团队在Neuropsychopharmacology上发表的题为“VTA-ACC Dopaminergic Circuit Mediates Trait Anxiety-Related Observational Learning of Social Avoidance in Male Mice”,研究使用特质焦虑模型,通过行为学、环路示踪、钙信号记录、光化学遗传学、套管定向给药和RNA测序等技术,发现了VTA-ACC多巴胺能环路在雄性小鼠与特质焦虑相关的社交回避观察性学习中的关键作用。

首先,研究人员对雄性小鼠进行高架平台(Elevated platform, EP)暴露后行旷场实验(Open-field test, OFT),按中央区停留时间分为高(High-trait anxiety, HTA)、低(Low-trait anxiety, LTA)特质焦虑组,HTA小鼠中央区探索行为更少,且该差异可逆。通过替代性社会挫败应激(Vicarious social defeat stress, VSDS)模型发现,HTA与LTA雄性小鼠基础社交能力无差异,但VSDS后LTA小鼠社交回避显著增强,HTA小鼠无明显变化,且此现象在雌性中不存在。这些结果显示,HTA雄性小鼠表现出社交回避行为减少,表明其存在观察性学习缺陷(图1)。

图1 HTA雄性小鼠相较于LTA雄性小鼠表现出减弱的VSDS诱导的社交回避行为
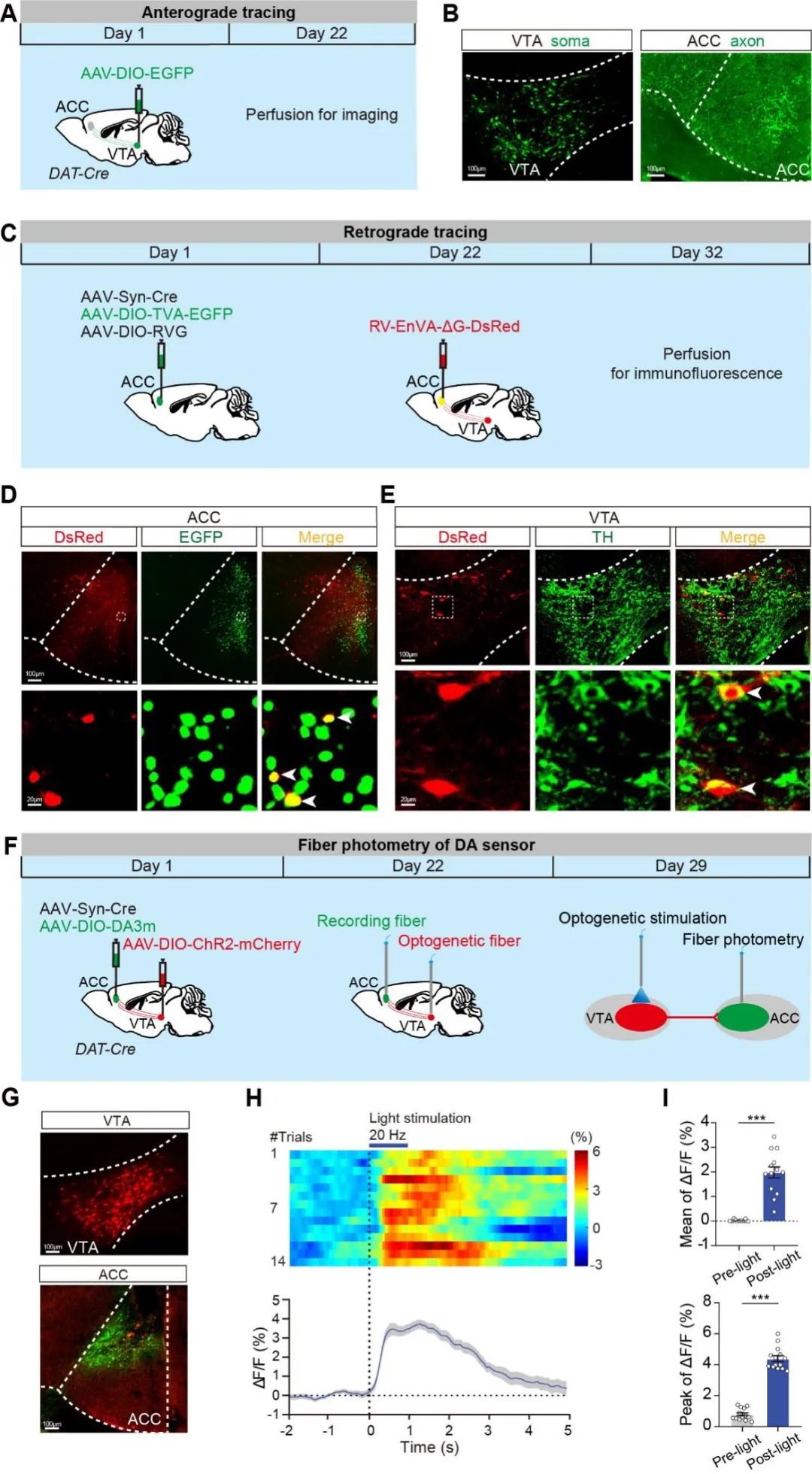
然后,基于VTADA神经元在焦虑中的重要作用以及ACC对观察性学习的关键调控作用,研究人员通过病毒示踪技术明确了VTADA-ACC神经环路的形态学连接,并应用光遗传学结合多巴胺探针记录技术验证了该环路的功能连接(图2)。

图2 VTADA-ACC神经环路的形态与功能连接
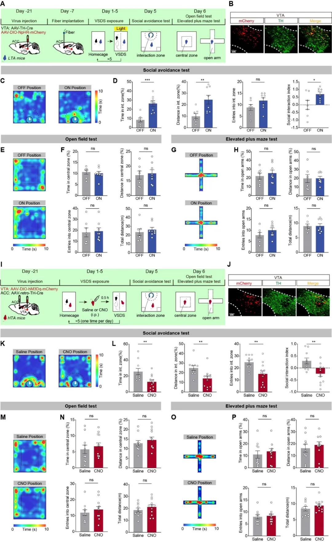
为了探究该环路在特质焦虑与观察性学习相关的社交回避行为中的作用,光遗传抑制VTADA-ACC环路发现能够损伤LTA雄性小鼠在VSDS中基于观察性学习诱发的社交回避行为,而化学遗传激活可以挽救HTA雄性小鼠在VSDS中的观察性学习障碍,进而促进社交回避行为(图3)。

图3 抑制和激活VTADA-ACC神经环路分别抑制LTA雄性小鼠和促进HTA雄性小鼠对VSDS诱导的社交回避行为
综上所述
本研究证实VTADA-ACC神经环路在雄性小鼠特质焦虑相关的社交回避观察学习中起关键介导作用。HTA雄性小鼠因VTADA神经元活性异常及自我关注倾向增强,表现出基于观察学习的社交认知能力减弱,根据转录组测序结果显示,抑制VTA中的MAPK13可逆转其社交回避行为,提示TLR/MAPK炎症信号通路与特质焦虑存在潜在关联。
值得注意的是,HTA雄性小鼠的社交等级优势可能与特质焦虑共同影响VSDS诱导的行为表型,而雌性小鼠未呈现类似差异,暗示该环路可能存在性别二态性。未来研究还需要深入探究VTADA-ACC环路性别差异的分子机制,为女性焦虑障碍提供新视角;解析神经炎症信号如何通过调控该环路影响观察学习,为社交认知缺陷相关精神疾病(如抑郁症、自闭症)开发靶向TLR/MAPK通路的干预策略。
原文链接:
https://doi.org/10.1038/s41386-025-02139-7
文献参考
1.Zacks, J.M., Speer, N.K., Swallow, K.M., Braver, T.S., and Reynolds, J.R. (2007). Event perception: a mind-brain perspective. Psychol. Bull. 133, 273–293.
2.Clewett, D., and Davachi, L. (2017). The ebb and flow of experience determines the temporal structure of memory. Curr. Opin. Behav. Sci. 17, 186–193.
3.Horner, A.J., Bisby, J.A., Wang, A., Bogus, K., and Burgess, N. (2016). The role of spatial boundaries in shaping long-term event representations. Cognition 154, 151–164.
4.Clewett, D., and McClay, M. (2025). Emotional arousal lingers in time to bind discrete episodes in memory. Cogn. Emot. 39, 97–116.
5.Clewett, D., DuBrow, S., and Davachi, L. (2019). Transcending time in the brain: How event memories are constructed from experience. Hippocampus 29, 162–183.