
服务热线

撰文 | 李俊/张岱团队
责编 | 王思珍
来源 | 逻辑神经科学
重度抑郁症是一种常见的精神疾病,也是全球范围内导致精神残疾的主要原因之一,患者的主要临床特征为情绪低落、兴趣和愉悦感减退,并伴有躯体症状[1]。遗传和环境因素(如慢性压力)共同驱动抑郁症的发病[2-4],负性生活事件诱导的糖皮质激素受体(GR)相关转录失调目前认为是抑郁症的重要病因[5-7]。然而,潜在的遗传易感风险因素和致病分子机制仍不完全清楚。此外,抑郁症患者,尤其是5-羟色胺重摄取抑制剂(SSRIs)类药物反应不佳的患者脑和外周血中5-羟色胺2A受体(HTR2A)出现显著高表达。长期使用经典抗抑郁药物获得的症状改善伴随着HTR2A的表达下调[8-9]。提示HTR2A在抑郁症发病中起重要作用,但影响其转录调控的分子机制不明。
北京大学第六医院李俊研究员和张岱教授团队在Science Advances发表了题为“Hippocampal Zkscan4 confers resilience to chronic stress-induced depression-like behaviors”的研究论文。该研究发现Zkscan4通过招募Gr抑制Htr2a的转录参与调节海马突触传递;Zkscan4缺失导致海马兴奋性突触传递异常且增加应激导致抑郁样行为的易感性。

ZKscan4基因编码一种在细胞核中高表达的C2H2锌指蛋白,包括N端的SCAN结构域和C端的KRAB结构域。最近多项大样本全基因组关联研究(GWAS)报道称,ZKSCAN4与抑郁症显著相关[10-12]。全转录组关联研究(TWAS)进一步证实ZKSCAN4表达降低可能增加个体抑郁症的患病风险[13]。然而,ZKSCAN4在抑郁症发病中的作用及相关转录调控机制仍不明确。
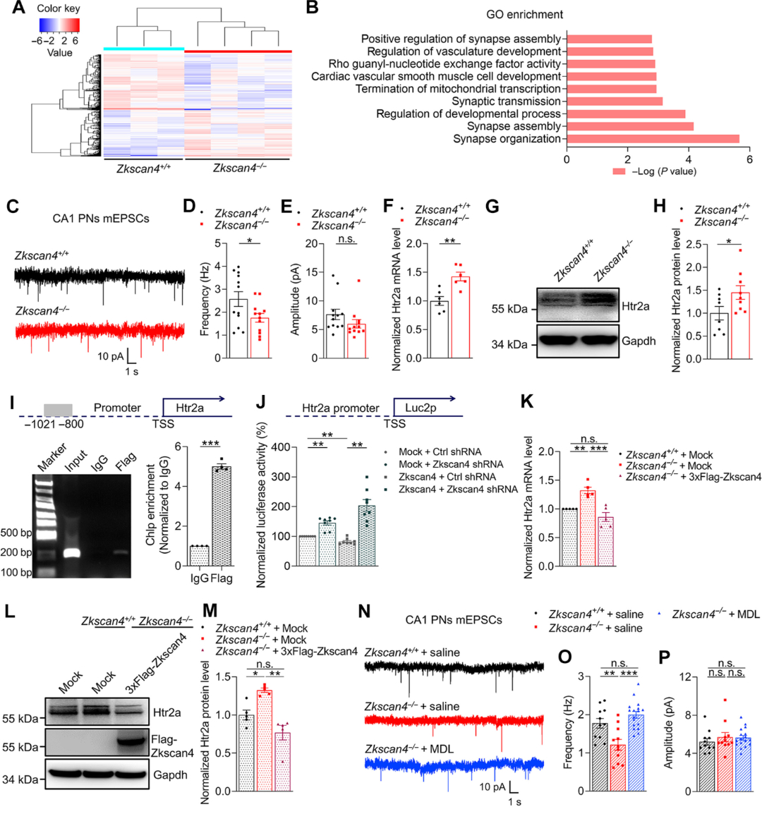
本研究发现,Zkscan4敲除增加小鼠对社交挫败应激诱导抑郁样行为的易感性(图1)。通过RNA测序及后续验证发现Zkscan4敲除小鼠海马中Htr2a表达水平较对照组显著上调。体外和体内染色质免疫沉淀(ChIP)实验均发现Zkscan4可直接结合到Htr2a启动子区,直接抑制Htr2a的转录。Zkscan4敲除导致海马CA1锥体细胞中微小兴奋性突触后电流(mEPSC)频率降低,而该突触传递异常可被Htr2a拮抗剂MDL100907逆转(图2)。

图1 Zkscan4敲除增加小鼠对社交挫败应激诱导抑郁样行为的易感性。

图2 Zkscan4敲除导致海马Htr2a上调和兴奋性突触传递异常。
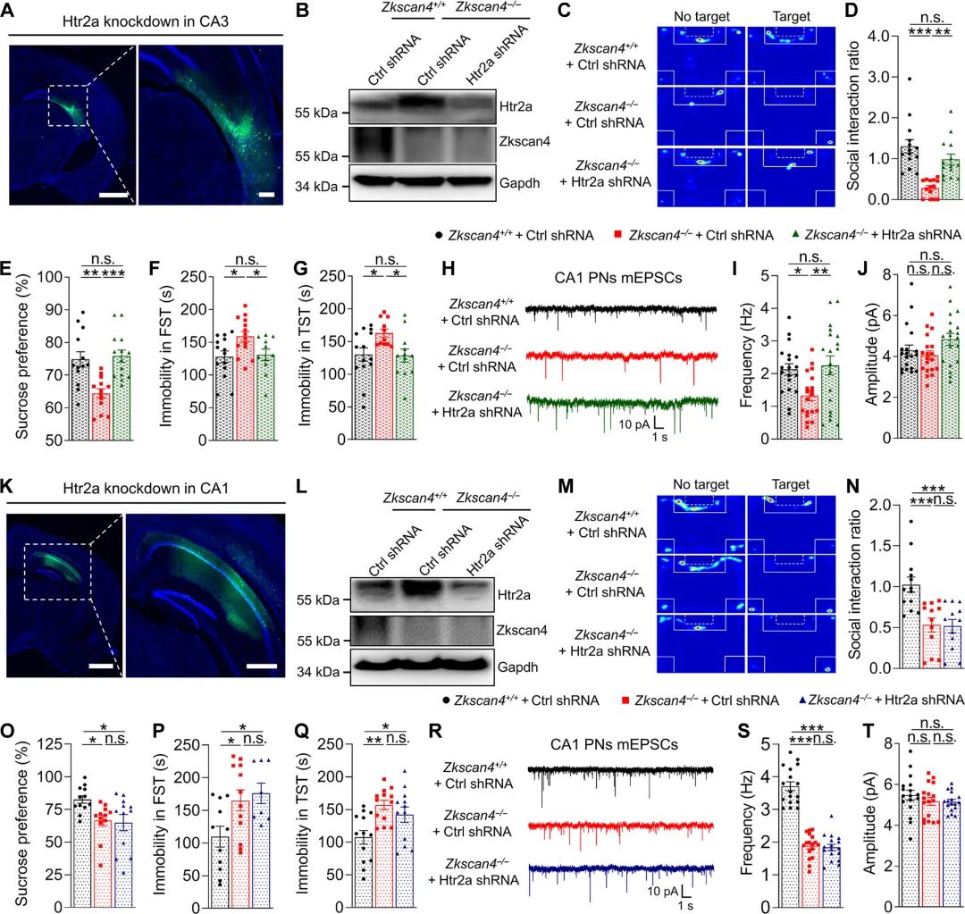
进一步研究证实,海马CA3区(而非CA1区)敲低Htr2a可逆转Zkscan4⁻/⁻小鼠的突触功能障碍和抑郁样行为(图3)。Zkscan4通过直接结合Htr2a启动子,招募Gr抑制海马区Htr2a的转录。

图3海马CA3区(而非CA1区)敲低Htr2a可逆转Zkscan4⁻/⁻小鼠的突触功能障碍和抑郁样行为。
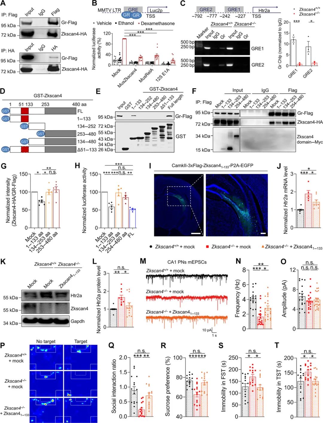
在CA3区过表达Zkscan4的N端SCAN结构域(1-133氨基酸)可部分抑制Htr2a的转录,从而改善兴奋性突触功能障碍和应激诱导的抑郁样行为,有望作为抗抑郁治疗的潜在靶点(图4)。

图4 Zkscan4¹⁻¹³³通过部分抑制Htr2a转录并招募糖皮质激素受体(Gr),改善Zkscan4⁻/⁻小鼠的突触功能障碍和抑郁样行为。

图5:野生型小鼠中,Zkscan4通过招募糖皮质激素受体(Gr)抑制CA3区锥体神经元中Htr2a的转录。在阈下社会挫败应激条件下,Zkscan4-/-小鼠由于CA3区锥体神经元中Zkscan4对Htr2a的转录抑制调控作用丧失,Htr2a转录上调,导致CA3-CA1兴奋性突触传递功能障碍,小鼠出现抑郁样行为。
文章结论与讨论,启发与展望
综上,本研究揭示海马Zkscan4通过抑制CA3区Htr2a转录调控应激抑郁易感性,揭示Zkscan4/Gr-Htr2a轴的关键作用(图5)。Zkscan4敲除小鼠(Zkscan4⁻/⁻)表现出兴奋性神经传递功能障碍和应激易感性表型(社交退缩、快感缺失、绝望行为),而CA3区阻断Htr2a或过表达Zkscan4¹⁻¹³³可逆转这一效应。提示Zkscan4/Gr-Htr2a轴可能成为抗抑郁药物的潜在靶点。然而,Htr2a是在前突触和/或后突触发挥功能以改变CA3锥体细胞特性,仍不清楚,需要进一步研究。此外,尚不能完全排除CA3锥体细胞投射到CA1锥体细胞以外的其他靶点参与Zkscan4⁻/⁻小鼠抑郁样行为的可能性。
原文链接:https://pubmed.ncbi.nlm.nih.gov/40408492/
转载须知:未经授权禁止转载,违者必究。